近期,304am永利集团张娜教授团队在《ACS Nano》(IF15.881)发表了题为“Depleting tumor infiltrating B cells to boost antitumor immunity with tumor immune-microenvironment reshaped hybrid nanocage”的研究成果。304am永利集团研究生管丽为论文第一作者,304am永利集团张娜教授及刘永军副教授为本论文共同通讯作者,永利集团304官网为第一作者单位和唯一通讯作者单位。

肿瘤免疫微环境对临床肿瘤治疗效果具有重要影响,目前研究主要关注于肿瘤相关巨噬细胞、调节性T细胞、肿瘤相关成纤维细胞等。肿瘤浸润B细胞(TIBs)作为肿瘤微环境的重要组成细胞,其对肿瘤治疗的影响亟待深入研究。鉴于此,永利集团304官网张娜教授和刘永军副教授构建了一种能够重塑肿瘤免疫微环境重塑混合纳米笼CPN-NLI/MLD,并利用其共负载布鲁顿氏酪氨酸激酶依鲁替尼和细胞毒性药物多西他赛,以逐步靶向TIBs和肿瘤细胞。
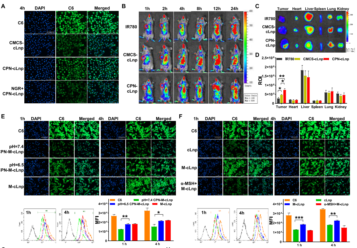
CPN-NLI/MLD在肿瘤微环境酸性条件下(pH<6.5)发生电荷反转和粒径转变,实现肿瘤细胞和B细胞药物的分别递送。研究表明,CPN-NLI/MLD首先通过靶向CD13实现肿瘤组织蓄积,在肿瘤酸性微环境下,载体解聚释放两种正电性小粒径颗粒:α-MSH修饰的载多西他赛颗粒MLD和Neu5Ac修饰的载依鲁替尼颗粒NLI。α-MSH介导MLD靶向黑色素瘤细胞,Neu5Ac介导NLI靶向B细胞。

图1CPN-NLI/MLD的靶向递送过程
通过依鲁替尼抑制B细胞高表达的布鲁顿氏酪氨酸激酶,抗肿瘤免疫作用显著增强。依鲁替尼能够降低TIBs的比例,增强CD8+和CD4+ T细胞的浸润,细胞因子IL-2和IFN-γ的分泌,并抑制调节性T细胞的增殖和免疫抑制细胞因子IL-10、IL-4、TGF-β的分泌,达到重塑肿瘤免疫微环境,提高化疗-免疫治疗的抗肿瘤效率的目的。

图2CPN-NLI/MLD的体内治疗效果
张娜教授团队在功能化创新药物递送研究中取得了一系列重要成果,先后发表在Advance Science,ACS Nano,Nano-Micro Letters,Adv. Funct. Mater.,J Control Release, Biomaterials等国际著名期刊。该研究得到国家自然科学基金和永利集团304官网青年学者未来计划项目的支持。
原文链接:https://pubs.acs.org/doi/10.1021/acsnano.1c10283